深圳市奥斯恩净化技术有限公司

奥斯恩云入口 English 180 1875 5138
联系我们
View large

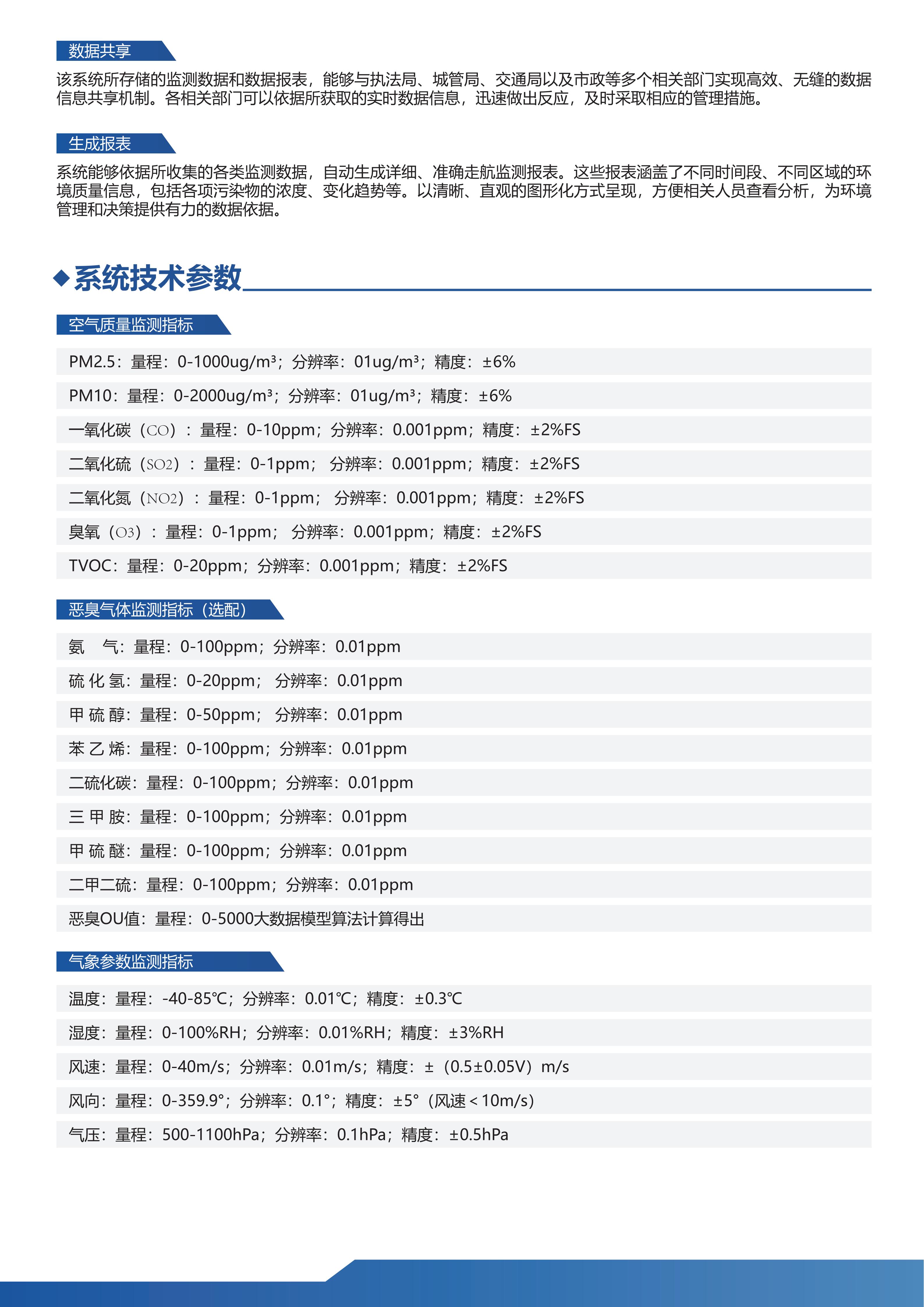
车载移动式空气质量监测系统

产品详情

产品介绍

1768276376807642.jpg1768276382721088.jpg1768276392728023.jpg

自主研发制造 全流程自主管理,掌握更多核心环节,实现技术、品质、成本、效率的全面提升,给予客户更多保障

  • 20+技术研发团队

    源于国内重点院校,与多家高校长期开展研发合作,整体具备极强的产品设计研发能力

  • 12000+m²生产基地

    在新疆、佛山、深圳建立三个自主的智能制造基地,全面执行科学严苛的品质管理标准

  • 10万套/年产能

    三大生产基地一线生产技术工作150+,全年Z低产能在10万套以上,有效保障供货周期

  • 60+产品资质证书

    奥斯恩通过CPA、CCEP、防爆认证、CNAS检测认证等近百项行业资质认证