奥斯恩荣获深创赛新疆总决赛三等奖
2025 年 9 月 14 日,第十七届中国深圳创新创业大赛新疆赛与新疆深圳离岸创新赛的总决赛,在喀什深圳城顺利落下帷幕。该赛事的组织开展,得到了深圳市、新疆维吾尔自治区各部门指导支持。
本次大赛以深化 “深圳研发、新疆转化” 这一协同创新机制为核心宗旨,致力于通过赛事平台的搭建,为喀什地区乃至整个南疆区域的产业转型升级注入动力,进而推动该地区实现高质量发展目标。



本届赛事围绕低空经济、智慧农业、新能源、新材料、生物技术等前沿产业领域展开,前期共有数百个参赛项目历经多轮严格筛选,最终,来自深圳及全国其他地区的数十个高水平科技项目成功突围,晋级决赛阶段。决赛环节采用 “8 分钟项目路演 + 7 分钟答辩互动” 的模式,各参赛团队分别从技术核心优势、市场发展前景、核心团队竞争力以及与地方产业的匹配程度等多个关键维度,对项目进行了全面且深入的展示。评审环节中,由深圳与喀什两地的技术领域专家、投资机构代表以及产业界资深人士共同组成的评审团,通过多轮专业评估与现场提问交流,对各晋级项目展开全面评审工作。

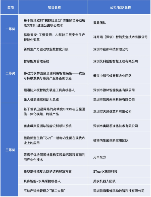
深圳奥斯恩以“宿舍噪声监测与智能识别感知系统”为参赛项目,由项目负责人梁立飞亲自带队参赛,并担任核心讲解人登台展示。在现场讲解和后续答辩环节中,他从容应对、思路清晰,充分展现了深厚的专业功底和临危不乱的综合素质,赢得了评委的高度认可。

本次决赛汇聚了30余家聚焦农业、能源、基建、数字经济等重点领域的优秀企业,参赛项目普遍具备突出的技术创新性和广阔的市场前景,竞争异常激烈。经过初赛、复赛、决赛多轮严苛角逐,深圳奥斯恩凭借精准的市场需求定位、领先的技术优势以及清晰的商业化落地路径,从30多个参赛项目中脱颖而出,成功荣获大赛三等奖。


未来,深圳奥斯恩将加大力度聚焦声纹AI技术研发,助力声纹识别在更多应用场景落地实施。






微信视频号
抖音号